招聘岗位
初中语文、数学、英语、物理、化学学科教师。
02
招聘要求
(一)热爱祖国,拥护党的基本路线,热爱教育事业,师德高尚,能为人师表。
(二)遵纪守法,品行端正,作风正派,未受过党纪政纪处分和刑事处分。具有吃苦耐劳、团结协作精神,乐于奉献,性格开朗。
(三)本科及以上学历,具有扎实的教师基本功和专业知识。
(四)身体健康,符合公务员录用体检标准。
03
招聘对象
(一)2024年应届毕业生非编教师
(二)具有教学经验优秀非编在职教师
(三)选调、选聘优秀在编在职教师
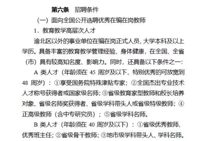
1.选调教师
参照渝北委办〔2019〕29号招聘办法。
符合人才引进条件的教师按照人才引进办法执行;如不符合人才引进条件,可采用聘用人员招聘办法执行,相关待遇按照相关政策执行。
2.选聘教师
参照渝北区2020年上半年面向全国公开选聘教育事业单位工作人员简章,须同时满足下列三类条件:
(1)取得相应等级以上教师资格证书;
(2)现任教层次、学科及所获荣誉与选聘岗位的层次、学科相同(其中,高中教师可报考初中岗位,但初中教师不能报考高中岗位,中学教师不可报考小学岗位,小学教师不可报考中学岗位,学前音乐教师岗位允许小学音乐教师报考),若所获荣誉证书上未载明层次、学科的,可按现任教层次、学科报考。
(3)还需要具备以下条件之一:
①省级优秀教师、优秀班主任;
②区县级及以上骨干教师、学科名师或学科带头人;
③非直辖市的,须为近五年省级及以上教育行政部门、教研部门组织的现场赛课或现场教学技能大赛一、二、三等奖获得者;或地市级教育行政部门组织的现场赛课或现场教学技能大赛一、二等奖获得者;或区县级教育行政部门组织的现场赛课或现场教学技能大赛一等奖获得者。
④系直辖市的,须为近五年市级及以上教育行政部门、教研部门组织的现场赛课或现场教学技能大赛一、二等奖获得者;或区县级教育行政部门组织的现场赛课或现场教学技能大赛一等奖获得者。
04
报名及联系方式
符合招聘条件的求职者,请填写线上报名表。
2024年3月31日前将个人简历以“学科+姓名”文件命名发送到我校邮箱,通过初选后第一批考核会择机通知,后面根据情况确定面试时间和面试形式。
简历投递邮箱
sjgzxbgs@163.com
联系方式
联系人:周老师
固定电话:023-67415118
联系电话:17623691269
学校地址
重庆市渝北区仙桃街道秋成大道
*声明:本站发布的招考动态来源于考试官方网站,本站整理编辑,若涉及版权或错误,请联系本站予以更改或删除。点击反馈

关注公众号