根据医院业务发展需要,决定面向社会公开招聘药学、卫生统计等人员,现将有关事宜公布如下:
一、招聘原则
坚持公开、公正、竞争、择优的原则。
二、招聘条件及范围
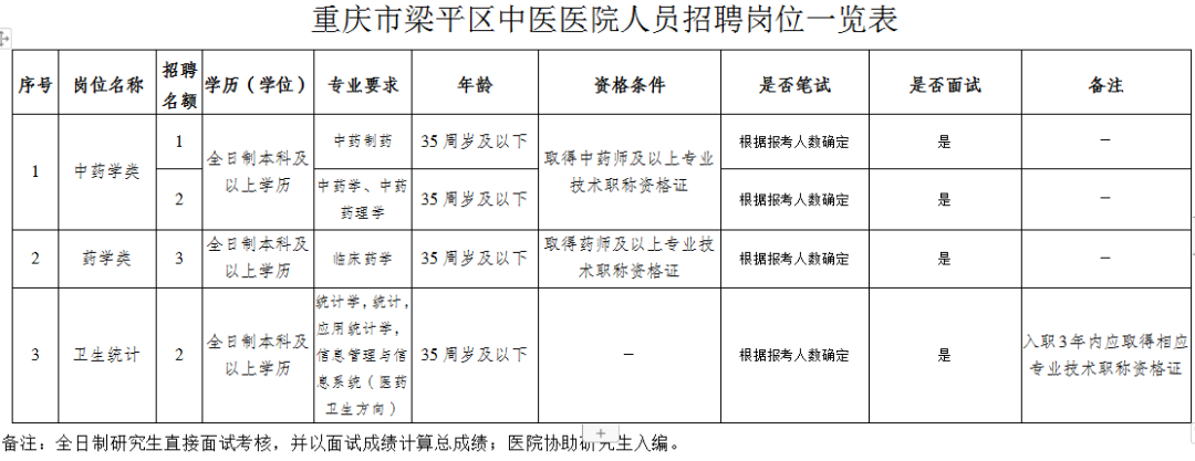
(一)全日制本科及以上学历;
(二)专业方向:药学类专业、中药学类专业、卫生统计学专业;
(三)药学人员需取得药师、中药师及以上专业技术职称资格证;卫生统计学人员暂无取得相应专业资格要求;
(四)具有良好的政治素质、思想品德和职业道德;
(五)身体健康;
(六)年龄在35周岁及以下(截至2024年1月31日)。
(七)因犯罪受过刑事处罚的人员,被开除公职的人员,最高人民法院公布的失信被执行人,国家有关部委联合签署备忘录明确的失信情形人员,因违反法律法规或单位人事纪律等被单位辞退或解聘未满5年的原机关事业单位工作人员,尚未解除党纪、政纪处分或正在接受纪律审查的人员,因违反机关事业单位工作人员招录(聘)纪律而处于禁考期的人员,不得报考。
法律法规规定不得聘用为事业单位工作人员的其他情形人员,不得报考。
三、招聘程序
采取理论考试+面试方式(本次招聘岗位通过资格审查人数与招聘岗位名额数之比达到3:1的,将对此岗位考生进行理论考试;未达到3:1的,所有人员直接进入面试。)进行,均为百分制。重点测评应聘者的适岗能力,主要考核应聘者的职业道德、专业知识和业务能力。招聘程序如下:(一)报名、资格审查:
1.报名时间:2024年1月15日至1月16日下午5时止。
2.现场报名:报名者需持本人身份证、毕业证书、学信网证明、相关证书原件及复印件到重庆市梁平区中医医院行政部劳资人事科309办公室(梁山街道双桂路241号原疾控中心)进行报名。
3.网上报名:微信扫描下方二维码,按要求准确真实填报相关信息。
4.资格审查。
现场报名者同时进行资格审查,网上报名者于2024年1月16日下午5时前在重庆市梁平区中医医院行政部劳资人事科309办公室进行资格审查。
备注:
对考生的资格审查贯穿于招聘全过程,凡查实考生条件不符合应聘资格条件的,取消进入后续招聘环节或继续聘用资格。面试环节若有缺额需递补的,按以下规则确定递补人选:按该岗位考生考试成绩从高到低依次递补。
(二)考试面试总成绩计算办法
总成绩=理论考试成绩×60%+面试成绩×40%。
(三)考核及面试
1.理论考试时间:2024年1月24日上午9:00(暂定)
地点:梁平区中医医院行政部五楼会议室。
2.面试时间:2024年1月24日下午3:00(暂定)
地点:梁平区中医医院行政部四楼会议室。
(四)体检和考察
根据总成绩从高到低排序,等额确定拟聘用人员,组织拟聘用人员的体检和考察。
体检或考察不合格者,取消聘用资格。按总成绩排序确定替补人员。
备注:考生理论成绩、面试成绩总成绩均按四舍五入保留小数点后面两位小数。若同岗位最后一名的考试面试总成绩出现并列时,依次按学历、面试成绩高者优先。
(五)公示
对体检考察合格的拟聘人员进行公示,公示期为5个工作日。
(六)聘用及待遇
经公示无异议或经核实不影响聘用的拟聘用人员,按有关规定签订《劳动合同》,完善聘用手续,工资福利待遇按医院规定执行。
四、纪律要求
公开招聘人员,是选拔人才的重要渠道,严格招聘工作程序,严肃人事工作纪律,确保招聘工作顺利进行。按有关政策规定和回避制度,自觉接受纪检监察和社会各界的监督,严禁徇私舞弊,若有违反规定或弄虚作假,一经查实,取消报名资格或聘用资格,并按规定追究有关责任。
五、网上报名请扫下方微信二维码

六、本简章由梁平区中医医院劳资人事科负责解释。
联系人:祝老师
联系电话:18883703753
联系人:廖老师
联系电话:13594478380
重庆市梁平区中医医院
2024年1月11日
*声明:本站发布的招考动态来源于考试官方网站,本站整理编辑,若涉及版权或错误,请联系本站予以更改或删除。点击反馈

关注公众号